> 首页 > 文件传达 > 党中央、国务院
促进数字技术在全过程工程咨询领域的深度应用,国务院印发《“十四五”数字经济发展规划》。
发布日期: 2022-02-14 来源: 新智慧建造

促进数字技术在全过程工程咨询领域的深度应用,国务院印发《“十四五”数字经济发展规划》。

      

“十四五”数字经济发展规划的通知


国发〔2021〕29号

各省、自治区、直辖市人民政府,国务院各部委、各直属机构:

现将《“十四五”数字经济发展规划》印发给你们,请认真贯彻执行。

国 务 院

    2021年12月12日


“十四五”数字经济发展规划
数字经济是继农业经济、工业经济之后的主要经济形态,是以数据资源为关键要素,以现代信息网络为主要载体,以信息通信技术融合应用、全要素数字化转型为重要推动力,促进公平与效率更加统一的新经济形态。数字经济发展速度之快、辐射范围之广、影响程度之深前所未有,正推动生产方式、生活方式和治理方式深刻变革,成为重组全球要素资源、重塑全球经济结构、改变全球竞争格局的关键力量。“十四五”时期,我国数字经济转向深化应用、规范发展、普惠共享的新阶段。为应对新形势新挑战,把握数字化发展新机遇,拓展经济发展新空间,推动我国数字经济健康发展,依据《中华人民共和国国民经济和社会发展第十四个五年规划和2035年远景目标纲要》,制定本规划。
一、发展现状和形势
(一)发展现状。
“十三五”时期,我国深入实施数字经济发展战略,不断完善数字基础设施,加快培育新业态新模式,推进数字产业化和产业数字化取得积极成效。2020年,我国数字经济核心产业增加值占国内生产总值(GDP)比重达到7.8%,数字经济为经济社会持续健康发展提供了强大动力。
信息基础设施全球领先。建成全球规模最大的光纤和第四代移动通信(4G)网络,第五代移动通信(5G)网络建设和应用加速推进。宽带用户普及率明显提高,光纤用户占比超过94%,移动宽带用户普及率达到108%,互联网协议第六版(IPv6)活跃用户数达到4.6亿。
产业数字化转型稳步推进。农业数字化全面推进。服务业数字化水平显著提高。工业数字化转型加速,工业企业生产设备数字化水平持续提升,更多企业迈上“云端”。
新业态新模式竞相发展。数字技术与各行业加速融合,电子商务蓬勃发展,移动支付广泛普及,在线学习、远程会议、网络购物、视频直播等生产生活新方式加速推广,互联网平台日益壮大。
数字政府建设成效显著。一体化政务服务和监管效能大幅度提升,“一网通办”、“最多跑一次”、“一网统管”、“一网协同”等服务管理新模式广泛普及,数字营商环境持续优化,在线政务服务水平跃居全球领先行列。
数字经济国际合作不断深化。《二十国集团数字经济发展与合作倡议》等在全球赢得广泛共识,信息基础设施互联互通取得明显成效,“丝路电商”合作成果丰硕,我国数字经济领域平台企业加速出海,影响力和竞争力不断提升。
与此同时,我国数字经济发展也面临一些问题和挑战:关键领域创新能力不足,产业链供应链受制于人的局面尚未根本改变;不同行业、不同区域、不同群体间数字鸿沟未有效弥合,甚至有进一步扩大趋势;数据资源规模庞大,但价值潜力还没有充分释放;数字经济治理体系需进一步完善。
(二)面临形势。
当前,新一轮科技革命和产业变革深入发展,数字化转型已经成为大势所趋,受内外部多重因素影响,我国数字经济发展面临的形势正在发生深刻变化。
发展数字经济是把握新一轮科技革命和产业变革新机遇的战略选择。数字经济是数字时代国家综合实力的重要体现,是构建现代化经济体系的重要引擎。世界主要国家均高度重视发展数字经济,纷纷出台战略规划,采取各种举措打造竞争新优势,重塑数字时代的国际新格局。
数据要素是数字经济深化发展的核心引擎。数据对提高生产效率的乘数作用不断凸显,成为最具时代特征的生产要素。数据的爆发增长、海量集聚蕴藏了巨大的价值,为智能化发展带来了新的机遇。协同推进技术、模式、业态和制度创新,切实用好数据要素,将为经济社会数字化发展带来强劲动力。
数字化服务是满足人民美好生活需要的重要途径。数字化方式正有效打破时空阻隔,提高有限资源的普惠化水平,极大地方便群众生活,满足多样化个性化需要。数字经济发展正在让广大群众享受到看得见、摸得着的实惠。
规范健康可持续是数字经济高质量发展的迫切要求。我国数字经济规模快速扩张,但发展不平衡、不充分、不规范的问题较为突出,迫切需要转变传统发展方式,加快补齐短板弱项,提高我国数字经济治理水平,走出一条高质量发展道路。
二、总体要求
(一)指导思想。
以习近平新时代中国特色社会主义思想为指导,全面贯彻党的十九大和十九届历次全会精神,立足新发展阶段,完整、准确、全面贯彻新发展理念,构建新发展格局,推动高质量发展,统筹发展和安全、统筹国内和国际,以数据为关键要素,以数字技术与实体经济深度融合为主线,加强数字基础设施建设,完善数字经济治理体系,协同推进数字产业化和产业数字化,赋能传统产业转型升级,培育新产业新业态新模式,不断做强做优做大我国数字经济,为构建数字中国提供有力支撑。
(二)基本原则。
坚持创新引领、融合发展。坚持把创新作为引领发展的第一动力,突出科技自立自强的战略支撑作用,促进数字技术向经济社会和产业发展各领域广泛深入渗透,推进数字技术、应用场景和商业模式融合创新,形成以技术发展促进全要素生产率提升、以领域应用带动技术进步的发展格局。
坚持应用牵引、数据赋能。坚持以数字化发展为导向,充分发挥我国海量数据、广阔市场空间和丰富应用场景优势,充分释放数据要素价值,激活数据要素潜能,以数据流促进生产、分配、流通、消费各个环节高效贯通,推动数据技术产品、应用范式、商业模式和体制机制协同创新。
坚持公平竞争、安全有序。突出竞争政策基础地位,坚持促进发展和监管规范并重,健全完善协同监管规则制度,强化反垄断和防止资本无序扩张,推动平台经济规范健康持续发展,建立健全适应数字经济发展的市场监管、宏观调控、政策法规体系,牢牢守住安全底线。
坚持系统推进、协同高效。充分发挥市场在资源配置中的决定性作用,构建经济社会各主体多元参与、协同联动的数字经济发展新机制。结合我国产业结构和资源禀赋,发挥比较优势,系统谋划、务实推进,更好发挥政府在数字经济发展中的作用。
(三)发展目标。
到2025年,数字经济迈向全面扩展期,数字经济核心产业增加值占GDP比重达到10%,数字化创新引领发展能力大幅提升,智能化水平明显增强,数字技术与实体经济融合取得显著成效,数字经济治理体系更加完善,我国数字经济竞争力和影响力稳步提升。
——数据要素市场体系初步建立。数据资源体系基本建成,利用数据资源推动研发、生产、流通、服务、消费全价值链协同。数据要素市场化建设成效显现,数据确权、定价、交易有序开展,探索建立与数据要素价值和贡献相适应的收入分配机制,激发市场主体创新活力。
——产业数字化转型迈上新台阶。农业数字化转型快速推进,制造业数字化、网络化、智能化更加深入,生产性服务业融合发展加速普及,生活性服务业多元化拓展显著加快,产业数字化转型的支撑服务体系基本完备,在数字化转型过程中推进绿色发展。
——数字产业化水平显著提升。数字技术自主创新能力显著提升,数字化产品和服务供给质量大幅提高,产业核心竞争力明显增强,在部分领域形成全球领先优势。新产业新业态新模式持续涌现、广泛普及,对实体经济提质增效的带动作用显著增强。
——数字化公共服务更加普惠均等。数字基础设施广泛融入生产生活,对政务服务、公共服务、民生保障、社会治理的支撑作用进一步凸显。数字营商环境更加优化,电子政务服务水平进一步提升,网络化、数字化、智慧化的利企便民服务体系不断完善,数字鸿沟加速弥合。
——数字经济治理体系更加完善。协调统一的数字经济治理框架和规则体系基本建立,跨部门、跨地区的协同监管机制基本健全。政府数字化监管能力显著增强,行业和市场监管水平大幅提升。政府主导、多元参与、法治保障的数字经济治理格局基本形成,治理水平明显提升。与数字经济发展相适应的法律法规制度体系更加完善,数字经济安全体系进一步增强。
展望2035年,数字经济将迈向繁荣成熟期,力争形成统一公平、竞争有序、成熟完备的数字经济现代市场体系,数字经济发展基础、产业体系发展水平位居世界前列。

图片

三、优化升级数字基础设施
(一)加快建设信息网络基础设施。建设高速泛在、天地一体、云网融合、智能敏捷、绿色低碳、安全可控的智能化综合性数字信息基础设施。有序推进骨干网扩容,协同推进千兆光纤网络和5G网络基础设施建设,推动5G商用部署和规模应用,前瞻布局第六代移动通信(6G)网络技术储备,加大6G技术研发支持力度,积极参与推动6G国际标准化工作。积极稳妥推进空间信息基础设施演进升级,加快布局卫星通信网络等,推动卫星互联网建设。提高物联网在工业制造、农业生产、公共服务、应急管理等领域的覆盖水平,增强固移融合、宽窄结合的物联接入能力。

图片

(二)推进云网协同和算网融合发展。加快构建算力、算法、数据、应用资源协同的全国一体化大数据中心体系。在京津冀、长三角、粤港澳大湾区、成渝地区双城经济圈、贵州、内蒙古、甘肃、宁夏等地区布局全国一体化算力网络国家枢纽节点,建设数据中心集群,结合应用、产业等发展需求优化数据中心建设布局。加快实施“东数西算”工程,推进云网协同发展,提升数据中心跨网络、跨地域数据交互能力,加强面向特定场景的边缘计算能力,强化算力统筹和智能调度。按照绿色、低碳、集约、高效的原则,持续推进绿色数字中心建设,加快推进数据中心节能改造,持续提升数据中心可再生能源利用水平。推动智能计算中心有序发展,打造智能算力、通用算法和开发平台一体化的新型智能基础设施,面向政务服务、智慧城市、智能制造、自动驾驶、语言智能等重点新兴领域,提供体系化的人工智能服务。
(三)有序推进基础设施智能升级。稳步构建智能高效的融合基础设施,提升基础设施网络化、智能化、服务化、协同化水平。高效布局人工智能基础设施,提升支撑“智能+”发展的行业赋能能力。推动农林牧渔业基础设施和生产装备智能化改造,推进机器视觉、机器学习等技术应用。建设可靠、灵活、安全的工业互联网基础设施,支撑制造资源的泛在连接、弹性供给和高效配置。加快推进能源、交通运输、水利、物流、环保等领域基础设施数字化改造。推动新型城市基础设施建设,提升市政公用设施和建筑智能化水平。构建先进普惠、智能协作的生活服务数字化融合设施。在基础设施智能升级过程中,充分满足老年人等群体的特殊需求,打造智慧共享、和睦共治的新型数字生活。
四、充分发挥数据要素作用
(一)强化高质量数据要素供给。支持市场主体依法合规开展数据采集,聚焦数据的标注、清洗、脱敏、脱密、聚合、分析等环节,提升数据资源处理能力,培育壮大数据服务产业。推动数据资源标准体系建设,提升数据管理水平和数据质量,探索面向业务应用的共享、交换、协作和开放。加快推动各领域通信协议兼容统一,打破技术和协议壁垒,努力实现互通互操作,形成完整贯通的数据链。推动数据分类分级管理,强化数据安全风险评估、监测预警和应急处置。深化政务数据跨层级、跨地域、跨部门有序共享。建立健全国家公共数据资源体系,统筹公共数据资源开发利用,推动基础公共数据安全有序开放,构建统一的国家公共数据开放平台和开发利用端口,提升公共数据开放水平,释放数据红利。

图片

(二)加快数据要素市场化流通。加快构建数据要素市场规则,培育市场主体、完善治理体系,促进数据要素市场流通。鼓励市场主体探索数据资产定价机制,推动形成数据资产目录,逐步完善数据定价体系。规范数据交易管理,培育规范的数据交易平台和市场主体,建立健全数据资产评估、登记结算、交易撮合、争议仲裁等市场运营体系,提升数据交易效率。严厉打击数据黑市交易,营造安全有序的市场环境。

图片

(三)创新数据要素开发利用机制。适应不同类型数据特点,以实际应用需求为导向,探索建立多样化的数据开发利用机制。鼓励市场力量挖掘商业数据价值,推动数据价值产品化、服务化,大力发展专业化、个性化数据服务,促进数据、技术、场景深度融合,满足各领域数据需求。鼓励重点行业创新数据开发利用模式,在确保数据安全、保障用户隐私的前提下,调动行业协会、科研院所、企业等多方参与数据价值开发。对具有经济和社会价值、允许加工利用的政务数据和公共数据,通过数据开放、特许开发、授权应用等方式,鼓励更多社会力量进行增值开发利用。结合新型智慧城市建设,加快城市数据融合及产业生态培育,提升城市数据运营和开发利用水平。
五、大力推进产业数字化转型
(一)加快企业数字化转型升级。引导企业强化数字化思维,提升员工数字技能和数据管理能力,全面系统推动企业研发设计、生产加工、经营管理、销售服务等业务数字化转型。支持有条件的大型企业打造一体化数字平台,全面整合企业内部信息系统,强化全流程数据贯通,加快全价值链业务协同,形成数据驱动的智能决策能力,提升企业整体运行效率和产业链上下游协同效率。实施中小企业数字化赋能专项行动,支持中小企业从数字化转型需求迫切的环节入手,加快推进线上营销、远程协作、数字化办公、智能生产线等应用,由点及面向全业务全流程数字化转型延伸拓展。鼓励和支持互联网平台、行业龙头企业等立足自身优势,开放数字化资源和能力,帮助传统企业和中小企业实现数字化转型。推行普惠性“上云用数赋智”服务,推动企业上云、上平台,降低技术和资金壁垒,加快企业数字化转型。
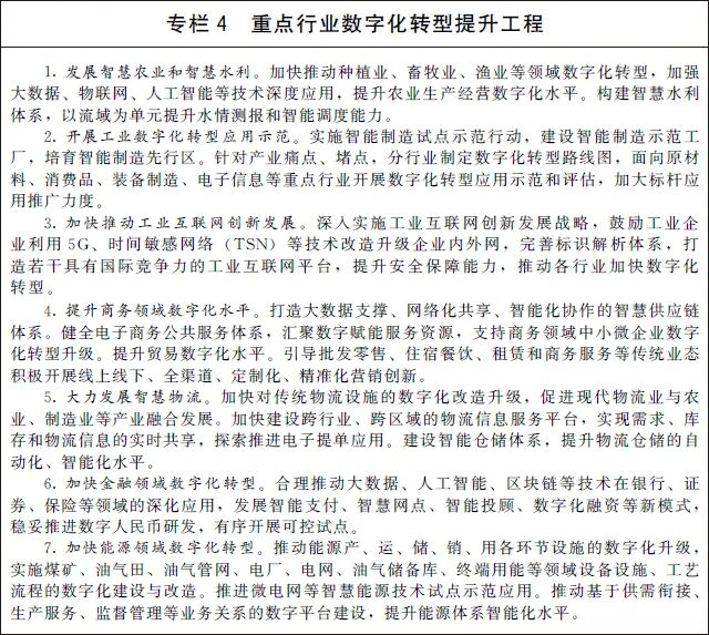
(二)全面深化重点产业数字化转型。立足不同产业特点和差异化需求,推动传统产业全方位、全链条数字化转型,提高全要素生产率。大力提升农业数字化水平,推进“三农”综合信息服务,创新发展智慧农业,提升农业生产、加工、销售、物流等各环节数字化水平。纵深推进工业数字化转型,加快推动研发设计、生产制造、经营管理、市场服务等全生命周期数字化转型,加快培育一批“专精特新”中小企业和制造业单项冠军企业。深入实施智能制造工程,大力推动装备数字化,开展智能制造试点示范专项行动,完善国家智能制造标准体系。培育推广个性化定制、网络化协同等新模式。大力发展数字商务,全面加快商贸、物流、金融等服务业数字化转型,优化管理体系和服务模式,提高服务业的品质与效益。促进数字技术在全过程工程咨询领域的深度应用,引领咨询服务和工程建设模式转型升级。加快推动智慧能源建设应用,促进能源生产、运输、消费等各环节智能化升级,推动能源行业低碳转型。加快推进国土空间基础信息平台建设应用。推动产业互联网融通应用,培育供应链金融、服务型制造等融通发展模式,以数字技术促进产业融合发展。

图片

(三)推动产业园区和产业集群数字化转型。引导产业园区加快数字基础设施建设,利用数字技术提升园区管理和服务能力。积极探索平台企业与产业园区联合运营模式,丰富技术、数据、平台、供应链等服务供给,提升线上线下相结合的资源共享水平,引导各类要素加快向园区集聚。围绕共性转型需求,推动共享制造平台在产业集群落地和规模化发展。探索发展跨越物理边界的“虚拟”产业园区和产业集群,加快产业资源虚拟化集聚、平台化运营和网络化协同,构建虚实结合的产业数字化新生态。依托京津冀、长三角、粤港澳大湾区、成渝地区双城经济圈等重点区域,统筹推进数字基础设施建设,探索建立各类产业集群跨区域、跨平台协同新机制,促进创新要素整合共享,构建创新协同、错位互补、供需联动的区域数字化发展生态,提升产业链供应链协同配套能力。
(四)培育转型支撑服务生态。建立市场化服务与公共服务双轮驱动,技术、资本、人才、数据等多要素支撑的数字化转型服务生态,解决企业“不会转”、“不能转”、“不敢转”的难题。面向重点行业和企业转型需求,培育推广一批数字化解决方案。聚焦转型咨询、标准制定、测试评估等方向,培育一批第三方专业化服务机构,提升数字化转型服务市场规模和活力。支持高校、龙头企业、行业协会等加强协同,建设综合测试验证环境,加强产业共性解决方案供给。建设数字化转型促进中心,衔接集聚各类资源条件,提供数字化转型公共服务,打造区域产业数字化创新综合体,带动传统产业数字化转型。

图片

六、加快推动数字产业化
(一)增强关键技术创新能力。瞄准传感器、量子信息、网络通信、集成电路、关键软件、大数据、人工智能、区块链、新材料等战略性前瞻性领域,发挥我国社会主义制度优势、新型举国体制优势、超大规模市场优势,提高数字技术基础研发能力。以数字技术与各领域融合应用为导向,推动行业企业、平台企业和数字技术服务企业跨界创新,优化创新成果快速转化机制,加快创新技术的工程化、产业化。鼓励发展新型研发机构、企业创新联合体等新型创新主体,打造多元化参与、网络化协同、市场化运作的创新生态体系。支持具有自主核心技术的开源社区、开源平台、开源项目发展,推动创新资源共建共享,促进创新模式开放化演进。

图片

(二)提升核心产业竞争力。着力提升基础软硬件、核心电子元器件、关键基础材料和生产装备的供给水平,强化关键产品自给保障能力。实施产业链强链补链行动,加强面向多元化应用场景的技术融合和产品创新,提升产业链关键环节竞争力,完善5G、集成电路、新能源汽车、人工智能、工业互联网等重点产业供应链体系。深化新一代信息技术集成创新和融合应用,加快平台化、定制化、轻量化服务模式创新,打造新兴数字产业新优势。协同推进信息技术软硬件产品产业化、规模化应用,加快集成适配和迭代优化,推动软件产业做大做强,提升关键软硬件技术创新和供给能力。
(三)加快培育新业态新模式。推动平台经济健康发展,引导支持平台企业加强数据、产品、内容等资源整合共享,扩大协同办公、互联网医疗等在线服务覆盖面。深化共享经济在生活服务领域的应用,拓展创新、生产、供应链等资源共享新空间。发展基于数字技术的智能经济,加快优化智能化产品和服务运营,培育智慧销售、无人配送、智能制造、反向定制等新增长点。完善多元价值传递和贡献分配体系,有序引导多样化社交、短视频、知识分享等新型就业创业平台发展。

图片

(四)营造繁荣有序的产业创新生态。发挥数字经济领军企业的引领带动作用,加强资源共享和数据开放,推动线上线下相结合的创新协同、产能共享、供应链互通。鼓励开源社区、开发者平台等新型协作平台发展,培育大中小企业和社会开发者开放协作的数字产业创新生态,带动创新型企业快速壮大。以园区、行业、区域为整体推进产业创新服务平台建设,强化技术研发、标准制修订、测试评估、应用培训、创业孵化等优势资源汇聚,提升产业创新服务支撑水平。
七、持续提升公共服务数字化水平
(一)提高“互联网+政务服务”效能。全面提升全国一体化政务服务平台功能,加快推进政务服务标准化、规范化、便利化,持续提升政务服务数字化、智能化水平,实现利企便民高频服务事项“一网通办”。建立健全政务数据共享协调机制,加快数字身份统一认证和电子证照、电子签章、电子公文等互信互认,推进发票电子化改革,促进政务数据共享、流程优化和业务协同。推动政务服务线上线下整体联动、全流程在线、向基层深度拓展,提升服务便利化、共享化水平。开展政务数据与业务、服务深度融合创新,增强基于大数据的事项办理需求预测能力,打造主动式、多层次创新服务场景。聚焦公共卫生、社会安全、应急管理等领域,深化数字技术应用,实现重大突发公共事件的快速响应和联动处置。
(二)提升社会服务数字化普惠水平。加快推动文化教育、医疗健康、会展旅游、体育健身等领域公共服务资源数字化供给和网络化服务,促进优质资源共享复用。充分运用新型数字技术,强化就业、养老、儿童福利、托育、家政等民生领域供需对接,进一步优化资源配置。发展智慧广电网络,加快推进全国有线电视网络整合和升级改造。深入开展电信普遍服务试点,提升农村及偏远地区网络覆盖水平。加强面向革命老区、民族地区、边疆地区、脱贫地区的远程服务,拓展教育、医疗、社保、对口帮扶等服务内容,助力基本公共服务均等化。加强信息无障碍建设,提升面向特殊群体的数字化社会服务能力。促进社会服务和数字平台深度融合,探索多领域跨界合作,推动医养结合、文教结合、体医结合、文旅融合。

图片

(三)推动数字城乡融合发展。统筹推动新型智慧城市和数字乡村建设,协同优化城乡公共服务。深化新型智慧城市建设,推动城市数据整合共享和业务协同,提升城市综合管理服务能力,完善城市信息模型平台和运行管理服务平台,因地制宜构建数字孪生城市。加快城市智能设施向乡村延伸覆盖,完善农村地区信息化服务供给,推进城乡要素双向自由流动,合理配置公共资源,形成以城带乡、共建共享的数字城乡融合发展格局。构建城乡常住人口动态统计发布机制,利用数字化手段助力提升城乡基本公共服务水平。

图片

(四)打造智慧共享的新型数字生活。加快既有住宅和社区设施数字化改造,鼓励新建小区同步规划建设智能系统,打造智能楼宇、智能停车场、智能充电桩、智能垃圾箱等公共设施。引导智能家居产品互联互通,促进家居产品与家居环境智能互动,丰富“一键控制”、“一声响应”的数字家庭生活应用。加强超高清电视普及应用,发展互动视频、沉浸式视频、云游戏等新业态。创新发展“云生活”服务,深化人工智能、虚拟现实、8K高清视频等技术的融合,拓展社交、购物、娱乐、展览等领域的应用,促进生活消费品质升级。鼓励建设智慧社区和智慧服务生活圈,推动公共服务资源整合,提升专业化、市场化服务水平。支持实体消费场所建设数字化消费新场景,推广智慧导览、智能导流、虚实交互体验、非接触式服务等应用,提升场景消费体验。培育一批新型消费示范城市和领先企业,打造数字产品服务展示交流和技能培训中心,培养全民数字消费意识和习惯。
八、健全完善数字经济治理体系
(一)强化协同治理和监管机制。规范数字经济发展,坚持发展和监管两手抓。探索建立与数字经济持续健康发展相适应的治理方式,制定更加灵活有效的政策措施,创新协同治理模式。明晰主管部门、监管机构职责,强化跨部门、跨层级、跨区域协同监管,明确监管范围和统一规则,加强分工合作与协调配合。深化“放管服”改革,优化营商环境,分类清理规范不适应数字经济发展需要的行政许可、资质资格等事项,进一步释放市场主体创新活力和内生动力。鼓励和督促企业诚信经营,强化以信用为基础的数字经济市场监管,建立完善信用档案,推进政企联动、行业联动的信用共享共治。加强征信建设,提升征信服务供给能力。加快建立全方位、多层次、立体化监管体系,实现事前事中事后全链条全领域监管,完善协同会商机制,有效打击数字经济领域违法犯罪行为。加强跨部门、跨区域分工协作,推动监管数据采集和共享利用,提升监管的开放、透明、法治水平。探索开展跨场景跨业务跨部门联合监管试点,创新基于新技术手段的监管模式,建立健全触发式监管机制。加强税收监管和税务稽查。
(二)增强政府数字化治理能力。加大政务信息化建设统筹力度,强化政府数字化治理和服务能力建设,有效发挥对规范市场、鼓励创新、保护消费者权益的支撑作用。建立完善基于大数据、人工智能、区块链等新技术的统计监测和决策分析体系,提升数字经济治理的精准性、协调性和有效性。推进完善风险应急响应处置流程和机制,强化重大问题研判和风险预警,提升系统性风险防范水平。探索建立适应平台经济特点的监管机制,推动线上线下监管有效衔接,强化对平台经营者及其行为的监管。

  • 联系我们
  • 电话:0791-86256517
  • 邮编:330046
  • 地址:江西省南昌市青山湖区京东大道
             保利东湾国际别墅区13-1
  • 官方公众号
  • 官方小程序